logo nu Map
网站首页公司简介产品展示企业动态产品报价技术文章在线留言联系午夜免费福利
江苏午夜成人APP在线观看仪表有限公司
导航菜单
流量计系列
· 智能电磁流量计
· 插入式电磁流量计
· 分体式电磁流量计
· 卫生型电磁流量计
· 阿牛巴流量计
· V锥流量计
· 午夜成人小视频
· 旋进旋涡流量计
· 成人午夜免费视频
· 涡轮流量计
· 转子流量计
· 椭圆齿轮流量计
· 平衡流量计
· 弯管流量计
· 楔形流量计
· 靶式流量计
· 节流装置
· 热式气体质量流量计
· 一体化成人午夜免费视频
· 午夜免费福利
· 气体涡轮流量计
· 金属管浮子流量计
· 温压补偿午夜成人小视频
· 一体化威力巴流量计
· 蒸汽流量计
· 阀门组
温度仪表系列
· 热电阻
· 热电偶
· 温度变送器
· 双金属温度计
压力仪表系列
· 压力变送器
· 差压变送器
· 压力真空表
· 精密压力表
· 膜盒压力表
· 隔膜压力表
· 耐震压力表
· 不锈钢压力表
· 电接点压力表
校验仪表系列
· 校验仿真仪
· 多功能校验仪
· 精密数字压力计
· 全自动校验装置
· 智能压力校验仪
· 手(电,自)动气压源
· 手(电,自)动液压源
液位仪表系列
· 密度计
· 液位变送器
· 锅炉液位计
· 磁翻板液位计
· 超声波液位计
显示,记录仪表系列
· 智能巡检仪
· 智能调节仪
· 无(有)纸记录仪
· 安全栅、隔离器
料位开关/料位计
· 料位计
· 料位开关
mulu
搜索 请输入关键字
联系午夜免费福利
江苏午夜成人APP在线观看仪表有限公司
    址:江苏省金湖工业园区
    编:211600
    话:0517-86500336      
                        86500226
    真:0517-86800636
联系人:杨经      
手机:13915187193(微信同号)
E-mail:jshdyb@163.com
 
技术文章

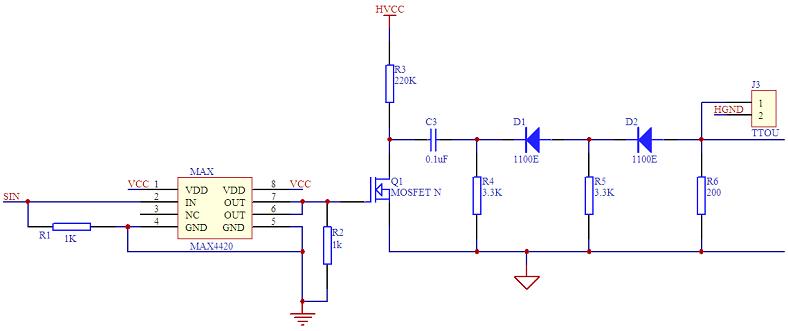
午夜免费福利中超声波发射电路设计


发布日期:2022-05-20 点击:2559次
  基于午夜免费福利超声波探头的特性,超声波探头在高压窄脉冲信号的激励下能获得较高的能量,更好的完成信号的发射与传播。所以在本设计中,发射电路由单片机单个I/O引脚触发激励脉冲信号,单片机激励的信号脉宽大致为400ns,幅值为5V,由于激励电路中采用的是FQPF4N90CN沟道增强型功率场效应管,单片机I/O口的信号不足以驱动其通断,所以设计中选用了MAX4420作为驱动芯片,MAX4420是一款经常用于将TT/CMOS输入信号转换为高压或者大电流输出的单功率金属氧化物半导体场效应管驱动器,信号经MAX4420放大后,促使FQPF4N90C导通,由于高压已经对电容C3充电完成,所以电容将会通过电路瞬间放电产生高压窄脉冲信号,此信号作用在超声波探头上,使探头的压电晶片转换为声能,实现由电能到机械能的转换,产生超声波信号。电路图如图3.5所示。
 

  午夜免费福利电路具体的工作原理为:在没有激励发射脉冲时,高压电源HVCC通过电阻R3R4对能承受高压的电容C3充电,使其两端的电压差达到高压电源的输出值。当发射的激励脉冲到达后,场效应管FQPF4N90C在瞬间被导通,C3通过FQPF4N90C向后续的电路进行快速放电,由于电容的特性,其两端的电压不能突变,所以使得输出端的电位差瞬间约为高压电源的负向值,而这个负向的脉冲将瞬间作用在超声波探头上,使其快速发生压电变换,激励出高能的超声脉冲。
相关新闻:
电磁流量计衬里磨损检测技术要点
涡轮流量计对液体清洁度的技术要求
液体涡轮流量计轴承润滑方式及应用要点
成人午夜免费视频流量计算公式及应用说明
电磁流量计衬里更换技术规程
午夜成人小视频漩涡频率与流速的换算原理及公式
成人午夜免费视频的取压方式有哪些?
午夜免费福利的探头如何安装?
电磁流量计的绝缘电阻如何测量?
成人午夜免费视频的安装直管段长度要求是多少?
江苏午夜成人APP在线观看仪表有限公司  版权所有     地址:江苏省金湖工业园区   邮编:211600
           电话:0517-86500226   86500336 传真:0517-86800636   手机:13915187193    联系人:杨经理
E-mail:jshdyb@163.com   GoogleSitemap   baidusitemap 网址:http://www.9xiw.com 
网站地图