午夜成人小视频硬件系统主要包括前置放大电路、可控增益调整电路、测量通道以及监测通道单元。各部分电路之间相互协调完成整个硬件系统的信号处理。
1.前置放大电路
本文采用仪表放大器INA118作为前置放大电路,以此完成压电传感器的输入信号放大转换。如图3,INA118采用单电源供电,Ref为信号地的参考电平,为+V∞/2。
2.可控增益调整电路
可控增益调整电路由一个阶高通滤波电路和一个可调增益的同相放大器组成。以此来配合测量通道,发挥仪表的宽量程优势,完成回路的闭环自动增益调整。如图4,U5为256抽头100kQ2数字电位器,C43.,C40.,C39电容通过模拟开关选通不同的组合,形成具有隔直和分频段滤波作用的转折频率可控的一阶高通滤波器。同相放大器的放大倍数为1+RP0/R5。
3.测量通道
测量通道是整个硬件系统的最核心部分,包括数控带通滤波器和硬件脉冲整形电路,以此完成信号的滤波处理和脉冲整形任务。数控带通滤波器由两个具有相同的转折频率的一阶低通滤波器和一个二阶高通滤波器组成,如图5所示。
硬件脉冲整形电路如图6所示,为一个施密特触发器,对经过滤波的信号进行触发整形,得到包含信号频率信息的方波信号。施密特触发器的高低触发阈值电压由以下二式决定:
式中VH为高触发阈值;VL为低触发阈值;VCH为高电平电压;VCL为低电平电压;VREF为参考电压。在本设计中,午夜成人小视频电源电压为3.3V,单电源供电,因此VCH=3.3V,VCL=0V;信号参考点为0~3.3V的中心点1.65V,所以VREF=1.65V;施密特触发阈值VH-VL=0.9V.
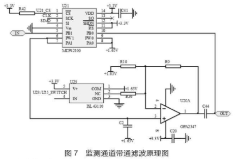
4.监测通道
如图7为监测通道的滤波电路。电阻U21-P1和电容C2构成一阶低通滤波,电阻U21-P0和电容C44构成一阶高通滤波。若介质为液体,则模拟开关U25关断;若介质为气体,则选通模拟开关。此处施密特触发阈值VH-VL=0.78V。

|